Glycomaterials Chronicles

Create a chronicle and share data. You can share originating data, analysis data, and publications or documents related to your chronicle.

Use this tutorial to get started: this guide

You must log in and enable two-factor authentication to create a chronicle.

Log in and create a chronicle
Chronicle is open-access on VTechWorks

 
Chronicle Image
  • Dextran-block-poly(benzyl glutamate) block copolymers via aqueous polymerization-induced self-assembly

  • Abigail F. Chinn a c, Parisa Farzeen b c, Zhao Li a c, Jonathan D. Mase a c, Clark Vu a c, Michael D...

  • a Department of Chemistry, Virginia Tech Center for Drug Discovery, Virginia Tech, Blacksburg, VA 24...

View Chronicle
 
Chronicle Image
  • Simulation of Vibrational Circular Dichroism Spectra Using Second-Order Møller−Plesset Perturbation Theory and Configuration Interaction Doubles

  • Brendan M. Shumberger and T. Daniel Crawford

  • Department of Chemistry, Virginia Tech, Blacksburg, Virginia 24061, United States

View Chronicle
 
Chronicle Image
  • Analytic Computation of Vibrational Circular Dichroism Spectra Using Second-Order Møller−Plesset Perturbation Theory

  • Brendan M. Shumberger, Kirk C. Pearce, and T. Daniel Crawford

  • Department of Chemistry, Virginia Tech, Blacksburg, Virginia 24061, United States

View Chronicle
 
Chronicle Image
  • Insights into the electronic and structural properties of cellulose and amylose: A comparative force field study

  • Esmat Mohammadi1, Justin Lemkul2

  • 1-Department of Chemical Engineering, Virginia Tech, Blacksburg, VA  24061  

    2-Department of Bioche...

View Chronicle
 
Chronicle Image
  • Aggregation of functional groups leads to unexpected lowering of PNIPAM LCST

  • Soumil Y. Joshi and Sanket A. Deshmukh

  • Department of Chemical Engineering, Virginia Tech, Blacksburg, VA 24061, USA

View Chronicle
 
Chronicle Image
  • Formation and Properties of Chitosan-Cellulose Nanocrystal Polyelectrolyte-Macroion Complexes for Drug Delivery Applications

  • Hezhong Wang and Maren Roman

  • Macromolecules and Interfaces Institute and Department of Wood Science and Forest Products, Virginia...

View Chronicle
 
Chronicle Image
  • Development of Transferable Coarse-Grained Lipid Models with Optimized Structural and Elastic Membrane Properties

  • Soumil Y. Joshi;1 Teshani Kumarage;2 Rana Ashkar; and Sanket A. Deshmukh1

  • 1Department of Chemical Engineering, Virginia Tech, Blacksburg, VA 24061, USA

    2Department of Physic...

View Chronicle
 
Chronicle Image
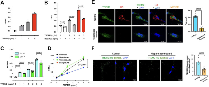
  • TREM2 on microglia cell surface binds to and forms functional binary complexes with heparan sulfate modified with 6-O-sulfation and iduronic acid

  • Ilayda Ozsan McMillan, Li Liang, Guowei Su, Xuehong Song, Kelly Drago, Hua Yang, Claudia Alvarez, Am...

  • Division of Chemical Biology and Medicinal Chemistry, University of North Carolina at Chapel Hill, E...

View Chronicle
 
Chronicle Image
  • Evidence of bidirectional transmembrane signaling by the sensor histidine kinase GacS from Pseudomonas aeruginosa

  • Safoura Salar, Steve Silletti, Florian D. Schubot

  • Department of Chemistry and Biochemistry, University of California, San Diego, California, USA; Depa...

View Chronicle
 
Chronicle Image
  • Anti-lung cancer activities of polysaccharides from Laminaria japonica: Network pharmacology and structural insights

  • Weihua Jin, Chenghui Lu, Lin Sun, Jing Hou, Zhongshan Zhang, Sanying Wang, Fuming Zhang, Genxiang Ma...

  • Department of Chemical and Biological Engineering, Center for Biotechnology and Interdisciplinary St...

View Chronicle
 
Chronicle Image
  • Glycoproteomic characterization of Neuropilin-1 reveals critical glycosylation sites for SARS-CoV-2 entry

  • Tuhin Das, Shuhong Luo, Panning Wang, Jianmin Fang, Asif Shajahan, Lauren Peppi, Sabyasachi Dash, Ki...

  • RayBiotech Guangzhou Co. Ltd. Guangzhou, Guangzhou 510000, China; RayBiotech Inc, 3607 Parkway Lane,...

View Chronicle
 
Chronicle Image
  • Modulation of the pharmacokinetics of soluble ACE2 decoy receptors through glycosylation

  • Savanna Skeeters, Kamal Bagale, Galina Stepanyuk, David Thieker, Aaron Aguhob, Kui K. Chan, Benjamin...

  • Vascular Medicine Institute, School of Medicine, University of Pittsburgh, Pittsburgh, PA 15261, USA...

View Chronicle
 
Chronicle Image
  • Scalable Accelerated Materials Discovery of Sustainable Polysaccharide-Based Hydrogels by Autonomous Experimentation and Collaborative Learning

  • Yang Liu, Xubo Yue, Junru Zhang, Zhenghao Zhai, Ali Moammeri, Kevin J. Edgar, Albert S. Berahas, Rae...

  • Department of Mechanical and Industrial Engineering, Northeastern University, Boston, Massachusetts ...

View Chronicle
 
Chronicle Image
  • Kinetics of Calcite Nucleation onto Sulfated Chitosan Derivatives and Implications for Water–Polysaccharide Interactions during Crystallization of Sparingly Soluble Salts

  • Brenna M. Knight, Ronnie Mondal, Nizhou Han, Nicholas F. Pietra, Brady A. Hall, Kevin J. Edgar, Vale...

  • Unknown

View Chronicle
 
Chronicle Image
  • Binding free energy analysis of galectin‐3 natural ligands and synthetic inhibitors

  • Luke Newman, Valerie Vaissier Welborn

  • Macromolecules Innovation Institute, Virginia Tech, Blacksburg, Virginia, USA; Department of Chemist...

View Chronicle
 
Chronicle Image
  • Discovery of a single-subunit oligosaccharyltransferase that enables glycosylation of full-length IgG antibodies in bacteria

  • Belen Sotomayor, Thomas C. Donahue, Sai Pooja Mahajan, May N. Taw, Sophia W. Hulbert, Erik J. Bidstr...

  • Department of Chemical and Biomolecular Engineering, Johns Hopkins University, Baltimore, MD 21218, ...

View Chronicle
 
Chronicle Image
  • Experimentally validated inverse design of FeNiCrCoCu MPEAs and unlocking key insights with explainable AI

  • Fangxi Wang, Allana G. Iwanicki, Abhishek T. Sose, Lucas A. Pressley, Tyrel M. McQueen, Sanket A. De...

  • William H. Miller III Department of Physics and Astronomy, Johns Hopkins University, Baltimore, MD, ...

View Chronicle
 
Chronicle Image
  • Glycosylation of Structured Protein Domains in Cell-Free Reaction Environments

  • Erik J. Bidstrup, Kyle Hill, Chandra K. Bandi, D. Natasha Owitipana, Alina Chisti, Rochelle Aw, Xu Y...

  • Cell-Free Protein Synthesis and Microbial Process Development, National Resilience Inc., Oakland, Ca...

View Chronicle
 
Chronicle Image
  • TransPeakNet for solvent-aware 2D NMR prediction via multi-task pre-training and unsupervised learning

  • Yunrui Li, Hao Xu, Ambrish Kumar, Duo-Sheng Wang, Christian Heiss, Parastoo Azadi, Pengyu Hong

  • Department of Chemistry, Boston College, Chestnut Hill, MA, USA.; Department of Medicine, Harvard Me...

View Chronicle
 
Chronicle Image
  • Inhibition of sulfated glycans on the binding of dengue virus envelope protein to heparin

  • Jiyuan Yang, Payel Datta, Ke Xia, Vitor H. Pomin, Chunyu Wang, Mingqiang Qiao, Robert J. Linhardt, J...

  • Departments of Chemical and Biological Engineering, Rensselaer Polytechnic Institute, Troy, NY 12180...

View Chronicle

Our Address

Steger Hall, Fralin Life Sciences Institute, Virginia Tech
1015 Life Science Cir, Blacksburg, VA 24061

Our Team

Team

Follow Us

GlycoMIP is funded by the National Science Foundation through Cooperative Agreement DMR-1933525.